成都市新都区北新路6、8、10、12号
您好!欢迎访问四川浩洋冷冻有限公司网站
13348887355 丁先生
028-89360561
四川浩洋冷冻有限公司

企业新闻

THE LATEST NEWS


品质至上,诚信为重,用心服务,以科技领先,我们真诚与您合作,竭诚为您服务!

TO PROVIDE EXCELLENT PRODUCTS AND HIGH QUALITY SERVICES TO CUSTOMERS

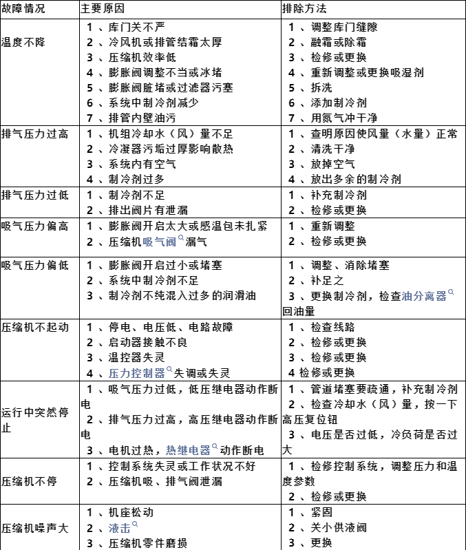
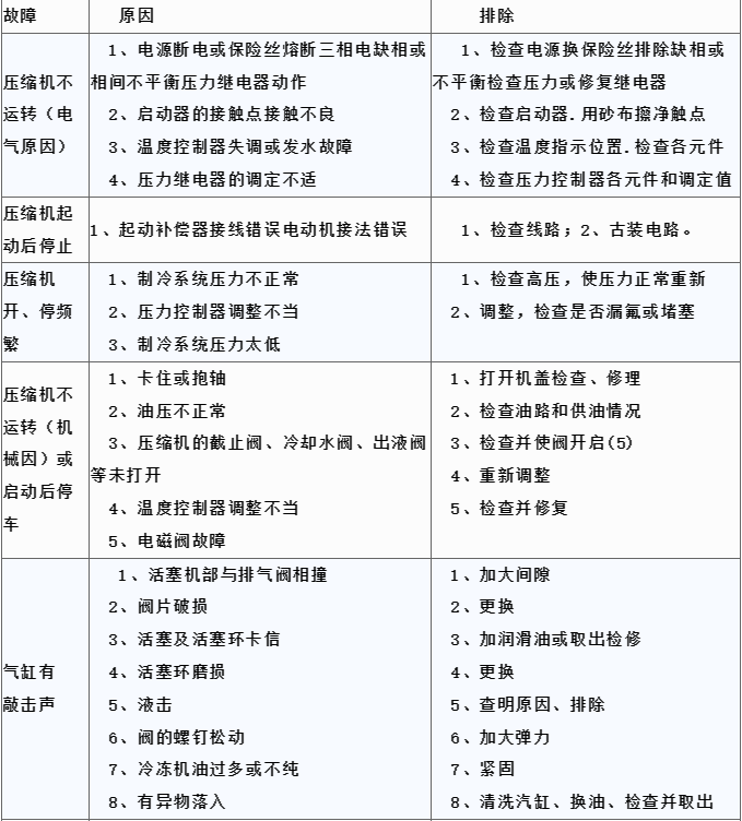
冷库安装维修调试常见故障大集合,如何排查?
来源: | 作者:haoyanglengdong | 发布时间: 511天前 | 403 次浏览 | 🔊 点击朗读正文 ❚❚ | 分享到:

   冷库作为确保食品、药品等易腐商品质量的关键设施,其稳定运行至关重要。在实际操作过程中,由于各种内外因素的影响,冷库可能会遇到一系列的技术故障,这些问题不仅影响到冷库的正常运作,还可能对库存物品的质量安全构成威胁。本文列举了冷库可能出现的主要故障类型,包括但不限于制冷效果不佳、温度控制失准、压缩机异常等问题,希望对您有帮助。